作者:王可月 摄影:徐永慧
为响应学校党委关于落实《常态化学习习近平总书记最新重要讲话重要批示指示和重要文章精神的通知》,落实双高建设任务,推进理论“三进”工作,推进思政课内容建设,将习近平总书记最新讲话精神融入《毛泽东思想和中国特色社会主义理论体系概论》课程教学,3月25日晚德育教研室通过钉钉平台进行了线上集体备课会。
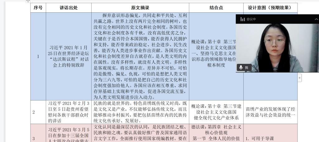
根据提前布置的备课方案,团队教师按照“经济、政治、文化、生态、社会、国防军事”等内容方向分别查找和梳理习近平总书记最新讲话、指示批示以及文章精神,结合该部分教学内容寻找融入点并进行相应的教学设计,形成初步的备课思路,为召开线上备课会集体研讨做好准备。
线上集体备课过程中,首先由每位教师介绍与其主备单元教学内容相对应的习近平总书记相关讲话以及融入方案,主要从讲话内容的梳理、怎么融入教学、预期效果等方面进行阐述:徐永慧老师就“从冬奥会相关方面”和“社会民生方面”两个角度阐述了民生部分的融入方案;张旭老师对“习近平谈共同富裕”、“22年最新会议及讲话”等部分做了梳理,推荐了经济思想的相关阅读文献;白云姣老师按照时间顺序梳理了习近平总书记关于政治建设方面的重要讲话,找到关键词“两会”、“法治”、“民族工作”等;李佳彤老师主备生态部分,从“两山理论”、“全面推动绿色发展”、“共谋全球生态文明建设”等方面,结合教材知识点进行了梳理;黄志勇老师针对军事方面,从“建军100年”、“两会”等角度整理了讲话原文,提出在教学设计上可以结合学生比较关注的参军问题;王可月老师就文化部分,从马克思主义在意识形态领域指导地位、建设社会主义文化强国等角度探索与教材知识的结合点、分享了教学设计;王美娜老师就外交方面的“大国外交”、“一带一路”、“命运共同体”等方面梳理了习近平总书记最新讲话和融入方案。每位老师介绍发言后,大家集体进行研讨,深入分析习近平总书记讲话的背景和深意,力争找到融入教学的最佳结合点。
最后,教研室主任徐永慧老师点评了老师们的发言及备课表现,勉励大家在今后的实际教学中要及时将习近平总书记最新讲话精神融入教学,努力提高思政课教学思想性、理论性、针对性和亲和力,做到习近平新时代中国特色社会主义思想入脑入心、落地生根,着力培养堪当民族复兴重任的时代新人。本次备课是对永利官网双高建设推进理论“三进”工作的具体落实。

