永利集团88304官网
欢迎访问农牧工程学院!
学校主页
本站首页
学院新闻
学院概况
学院简介
学院文化
党群工作
组织生活
理论学习
党务公开
时政要闻
反腐倡廉
主题教育
工会工作
专业设置
畜牧兽医
动物医学
宠物养护
宠物医疗
园林技术
师资队伍
师资队伍
教学工作
教学动态
专业建设
课程建设
教学督导
团学工作
学生党建
共青团工
创新创业
学子风采
招生就业
就业培训
就业信息
校企合作
合作企业
合作项目
教研科研
教学研究
科研项目
校友风采
知名校友
双创典型
教学资源库
专业核心
专业基础
专业模组
社会服务
IEET
本站首页
>
就业指导
>
就业指导
> 正文
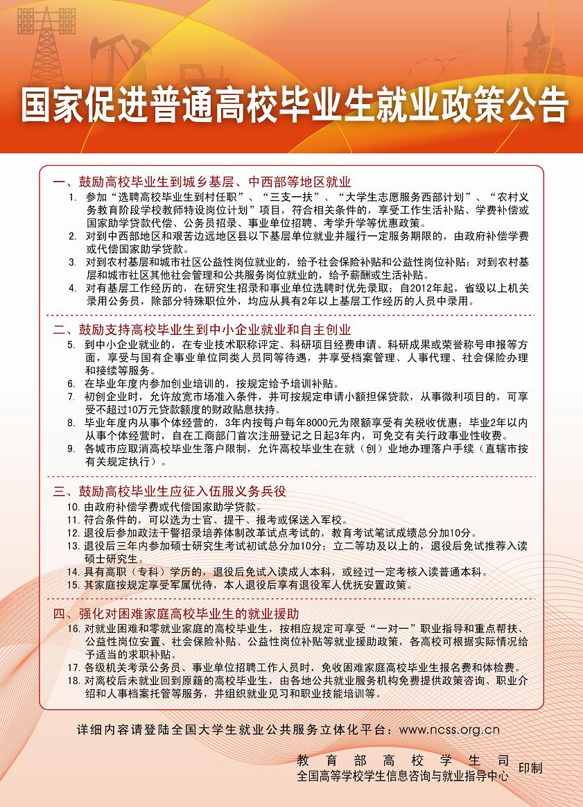
2012就业政策公告
上一篇:2012创业政策公告
下一篇:黑教毕指〔2012〕18号关于举办2012年女大学生专场招聘会的通知