思政资源库

思政资源库

如何将课程思政与专业课程教学有机融合?

资料来源:师培联盟公众号    时间:2024-11-29 07:32:58   浏览次数:

在当今教育领域,课程思政已成为一项重要的教育理念和实践方向。它强调在专业课程教学中融入思想政治教育元素,实现知识传授与价值引领的有机统一,培养具有正确世界观、人生观、价值观的全面发展的专业人才。

那么,如何将课程思政与专业课程教学有机融合呢?本文将从理论方法和实际案例两个方面进行探讨,并介绍一些常见的思政元素。

01如何做到有机融合?(一)明确课程思政目标

课程思政应与专业课程的教学目标紧密结合,共同致力于培养全面发展的专业人才。在设定教学目标时,除了专业知识和技能的传授,还要明确思政教育要达成的具体目标,如培养学生的社会责任感、职业道德、科学精神、爱国情怀等。例如,在医学专业课程中,不仅要让学生掌握疾病的诊断和治疗方法,还要培养他们对患者的关爱和责任意识,这就是思政教育与专业教学目标的融合。

(二)挖掘思政元素

1.从课程内容挖掘

从专业课程的内容、历史、行业背景以及学科发展等多个维度深入挖掘思政元素。以工程类课程为例,如果课程涉及到建筑结构的内容,可以挖掘出工匠精神(如对建筑结构设计的精益求精)、质量意识(确保建筑结构的安全可靠)等思政元素。

2.从学科历史挖掘

回顾学科的发展历程,挖掘其中体现的科学家的探索精神、创新精神以及为国家和社会做出贡献的使命感。比如,在物理学的发展史上,众多科学家为追求真理不畏艰难,这种精神可以融入到物理课程的思政教育中。

3.从行业背景挖掘

了解行业的特点和需求,提取与之相关的思政元素。例如,在金融行业,诚信是至关重要的,那么在金融专业课程中就可以强调诚信教育,培养学生的职业道德。

(三)选择合适的融合方式

1.显性融合

在教学过程中,直接引入思政教育内容,通过专题讲解、案例分析等方式,让学生明确了解思政元素与专业知识的联系。例如,在管理学课程中,可以专门设置关于企业社会责任的专题,讲解企业在追求经济效益的同时,应该如何履行社会责任,这与管理学中的组织行为、战略决策等知识密切相关。

2.隐性融合

将思政元素巧妙地融入到专业课程的教学内容、教学方法和教学评价中,让学生在不知不觉中接受思政教育。比如,在文学课程中,通过对经典文学作品的解读,引导学生体会作品中所蕴含的人文精神、道德观念和社会批判意识,这种融合方式更加自然和潜移默化。

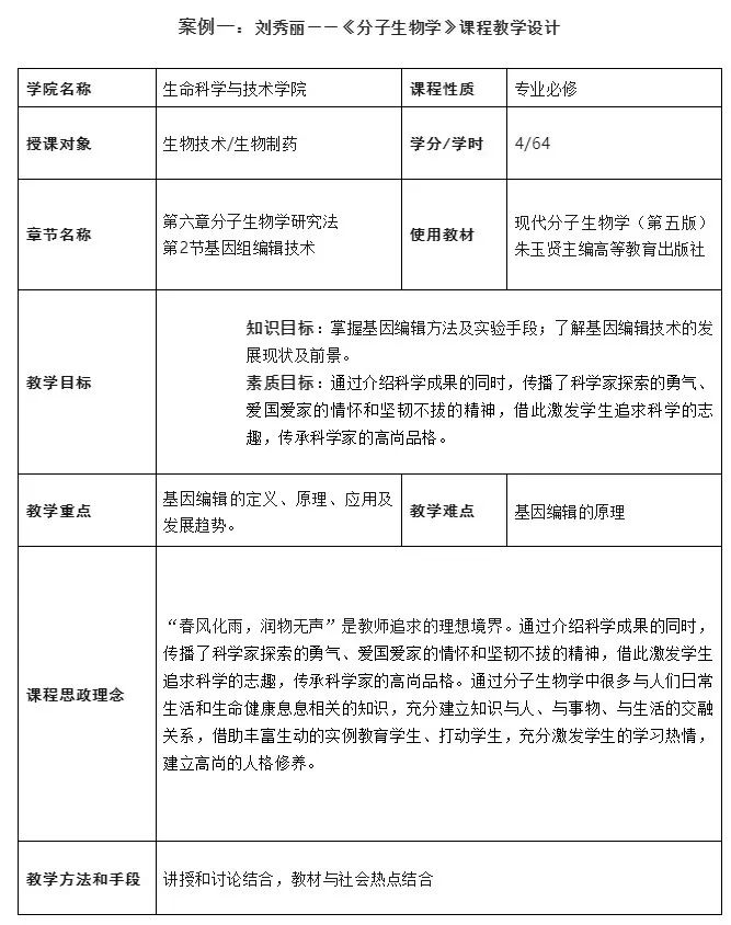
02实际案例

图片

图片

图片

图片

03常见的思政元素1.党性元素

培养学生的党性观念和党员意识,使他们成为坚定的共产主义追随者和中国特色社会主义事业的有力推动者。

2.国情元素

加深学生对中国国情的了解和认识,提高他们的民族自豪感和爱国情怀,使他们深入了解国家发展的基础、现状和前景。

3.责任元素

培养学生的责任意识和责任担当,使他们具备中国特色社会主义事业为国家、为人民、为社会、为他人负责的意识。

4.公民元素

培养学生的公民意识和法律意识,增强他们的社会责任感和参与能力,使他们成为道纪守法、公正廉洁、关心公共事务的良好公民。

5.科学元素

强化学生的科学精神和科学方法论,使他们具备科学思维的能力,实现科学决策和科学发展。

6.国际元素

拓宽学生的国际视野和全球意识,使他们了解和认识国际社会的发展趋势和重大问题增强国际交往和合作的能力。

7.法治元素

提高学生的法制观念和法律素养,使他们明白法律的重要意义和作用,懂得诚信守法公正审判的原则。

8.道德元素

培养学生的道德索质和道德情操,使他们懂得正义、真善美的内涵,树立正确的品德观和行为规范。

9.公正元素

提高学生的公正观念和公正精神,使他们具备公正判断、公正决策的能力,推动社会公正和法治建设。

10.人文元素

加深学生对人文精神和人文价值的理解和认识,提升他们的文化惨养和人文关怀,实现人类社会的和谐与进步。

11.独立元素

培养学生的独立思考和自主创新的能力,使他们具备主动学习、自主学习的能力,从而适应和促进社会的快速变化。

12.平等元素

培养学生的平等意识和平等观念,促进他们的平等交往、平等竞争和平等发展,实现中国特色社会主义事业的共同繁荣。

13.发展元素

增强学生的发展意识和发展能力,使他们理解和实现人的全面发展,推动中国特色社会主义事业的持续发展。

14.品质元素

提高学生的品质修养和道德水准,使他们具备良好的品德和道德,塑造全面发展的人格和道德人格。

15.习惯元素

养成学生的良好习惯和行为规范,使他们在个人和社会生活中形成自觉遵循社会公德,职业道德和家庭美德的良好习惯。

16.和谐元素

促进学生的和谐交往和和谐发展,使他们尊重差异、求同存异,实现人与自然、人与人、人与社会的和谐共生。


版权所有:永利集团88304(中国)有限公司-官方网站 —— 课程思政教学研究中心

地址:黑龙江省哈尔滨市南岗区学府路5号