《国际贸易学》课程思政教学设计
课程所在部门:经济与贸易学院
课程学时/学分:54/3
课程性质:专业必修课
适用专业:国际经济与贸易
授课教师:团队负责人:王琳、讲师、专业方向为世界经济理论,博士研究生,从事教学工作两年,主讲课程包括《宏观经济学》、《国际贸易学》、《国际服务贸易》、《现代商务数据分析》等。
案 例 1
数字服务贸易正成为全球贸易新引擎
一、本案例教学目标
(一)知识层面
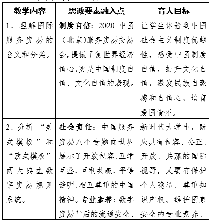
理解概念:国际服务贸易含义、特点和分类、统计规则。
掌握理论:GATS关于国际服务贸易的分类;区分BOP统计和FAT统计。
(二)能力层面
系统思维能力:通过对国际服务贸易的含义、分类逻辑的讲解,帮助学生理解国际服务贸易概念,为后续的学习打下坚实基础。
判断实践能力:在案例分析过程中学生掌握国际服务贸易的分类、统计规则,加深对国际服务贸易的认识,帮助学生养成在不同视角之间的转换能力、思考能力和理性思维能力。
(三)素质层面
形成专业意识:掌握国际服务贸易分析问题基本思路、熟练应用常见分析工具和分析方法,构建分析解决问题的思维框架。
提高职业素养:注重对本土技术的保护和中国利益的维护,培养守正的职业操守,培育拼搏进取的奋发精神。
二、本案例思政教学目标
(一)爱国情操
深刻体会中国特色社会主义制度的优越性,激发学生的民族自豪感和自信心,培育学生的爱国情怀。
(二)社会责任与专业素养
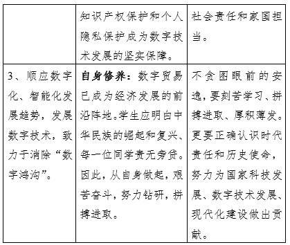
具有包容、公正、开放、共赢的国际视野,又要有保护个人隐私、尊重知识产权、维护国家安全的社会责任和家国担当。
(三)自身修养
正确认识时代责任和历史使命,激发民族自豪感和自信心,刻苦学习、拼搏进取、厚积薄发,努力为国家科技发展、数字技术发展、现代化建设做出贡献。
三、本案例课程思政设计


四、实施过程
(一)教学组织与实施--化整为零、突出重点、深度融合
本案例的教学组织方式采用“线上线下”混合式教学模式,依照“课前、课中、课后”的组织形式,将整个教学实施过程化整为零,五个环节交叉互动,提高学生课堂学习效率。
1、课前:发放学情分析调查问卷,对学生的基础知识、学习偏好、学习期待、文化背景、心理状态、活跃程度等进行测评,根据测评结果进行学习分组。

2、课中:聚焦“讨论-研究-研讨”进阶式研讨课模式,学生间、师生间通过讨论、研究、辩论,从“学会”转变为“会学”,在课堂中达到共识、共享、共进与共同发展。

3、课后:因势利导,鼓励学生以个人或团队形式,做延伸性学习和研究。学习通发布思考题、拓展阅读等,牵引学生进一步思考。线上设置思政环节“每日金语”,线上的思政落地有声和线下思政元素无声入课堂。开辟这个小天地给学生们传递正能量,与学生共同完成思政元素“合作挖掘”,引导学生参与话题讨论,进而思考人生,思考时代精神、社会责任等。撰写反思报告,学生通过反思报告及时反馈案例学习效果。教师进行教学反思,思所得、思所失、思所疑、思所难、思创新,反哺教学。
(二)教学评价
将线上线下的课堂活动有机结合,把平时成绩完全放到线上,动态掌控学生知识、能力和素质的发展水平。同时,设置详细 PBL分组任务评分规则。

五、教学成效
爱国情操:通过疫情中中国服贸会的举办,学生深刻体会到中国特色社会主义制度优越性,感受中国制度自信,提升文化自信。
社会责任与专业素养:学生通过对数字服务贸易规则中“美式模板”和“欧式模板”进行梳理,归纳两个模板的共同点、区别点和时下的争议点,了解数字贸易规则制定规律。认识到国际数字贸易发展竞赛是科技竞赛,更是规则竞赛,作为社会主义建设者和接班人,既应具有包容、公正、开放、共赢的国际视野,又要有保护个人隐私、尊重知识产权、维护国家安全的专业素养、社会责任。
自身修养:学生深刻认识到在美国加紧对中国高科技围堵的背景下,数字贸易已成为国际贸易发展的前沿阵地。中国新时代大学生要明白不掌握扎实的基础理论和核心关键技术就会受制于人。所以要脚踏实地、刻苦学习、拼搏进取,努力为国家科技发展、数字技术发展、现代化建设做出贡献。
六、特色与创新
通过“精准定位,滴水为点,以点带链,灌溉成面”的课程思政深度挖掘,设计三层级案例教学目标。配合多角度、多形式、多样化教学活动,使课程思政融入专业教学全模块与全过程,培养学生放眼世界、胸怀祖国的家国精神。
创新采用进阶式研讨课形式,通过“师傅领进门”的提问启发式、“修行在个人”的目标启发式和“举一反三、触类旁通”的类推启发式三阶段,加深学生对知识的理解,提高知识运用能力,培育学生爱国情怀、社会责任,提升学生专业素养和个人修养。
案 例 2
关税:中美贸易争端的短期影响是什么?
一、本案例教学目标
(一)知识层面
理解概念:关税的含义、特点、分类和作用,关税征收方法和海关税则。
掌握理论:关税经济效应和最优关税理论。
(二)能力层面
系统思维能力:通过对关税经济效应和最优关税理论的系统讲解,帮助学生利用生产者剩余和消费者剩余画图分析关税的经济效应。
判断实践能力:学生掌握征收关税的方法、关税保护程度,从加征关税看懂国际贸易争端现象背后的底层逻辑,帮助学生养成在不同视角之间的转换能力、思考能力和理性思维能力。
(三)素质层面
形成专业意识:掌握国际贸易分析问题基本思路、熟练应用常见分析工具和分析方法,构建分析解决问题的思维框架。
提高职业素养:坚守职业道德底线,培养守正的职业操守,保持头脑清醒,保卫贸易国门。
二、本案例思政教学目标
(一)爱国情操
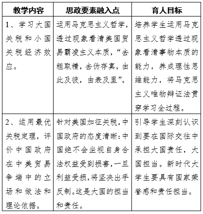
帮助学生看懂国际贸易争端现象背后的底层逻辑,培养透过现象看清事物本质的能力,体会我国的大国制度自信。
(二)社会责任
引导学生深刻认识要在国际交往中立于不败之地,实现国家富强和民族复兴,必须不忘刻苦学习的初心,牢记作为接班人的使命,树立社会主义核心价值观,坚定理想信念,明确新时代责任担当。
(三)专业素养与自身修养
从具体实例的自我实践和体验中培养自主学习能力、提高解决问题的能力、提高团队合作意识等,重新审视、修正、优化自己。
三、本案例课程思政设计


四、实施过程
(一)教学方法和实施过程
采用“精准五步”课程教学法,引导学生自主思考、主动配对、相互分享,实现自主、探究、合作、共享式课堂学习。精准确定教学目标、分析教学对象、选取案例教学活动形式、调整教学方法和学习策略、评估教学效果,构建始于目标导向,终于教学成果良性动态学习体系。
1、结合本案例形成“关税”知识点、“中美贸易”关系链和“国际贸易”实践面三层级教学目标,配合多角度、多形式、多样化教学活动,使课程思政融入专业教学全模块与全过程,培养学生放眼世界、胸怀祖国的家国精神。

2、采取“讨论-研究-研讨”进阶式讨论模式,师生在课堂中达到共识、共享、共进与共同发展。
3、撰写反思报告,学生通过结构化反思报告,及时反馈案例学习效果,反馈思政学习效果。教师进行教学反思,思所得、思所失、思所疑、思所难、思创新,反哺教学。
(二)教学评价
以“四个评价”为总基调,突出育人性、整体性、生成性、发展性和综合性,探索以体现课程育人功能、教师育人功能和学生主体发展动能的多样化评价方式。采取课前问卷调查、PBL分组任务、课中小组观点展示、教师提问、研讨、测验,课后教师评阅等多样化评价方式,动态掌控学生知识、能力和素质的发展水平。
五、教学成效
爱国情操:培养学生运用马克思主义哲学透过现象看清事物本质的能力,养成理性思维能力,将马克思主义唯物辩证法贯穿学习全过程,体会到了我国作为大国的制度自信。
社会责任:针对美国加征关税,中国政府表示中国绝不会坐视自身合法权益受到损害,一旦利益受损,将坚决出手反制。这是大国的担当和责任,中国选择的是合作、开放、互利共赢。新时代大学生要具有国家荣誉感和责任担当。
专业素养和自身修养:学生利用关税经济效应分析模型进行量化分析,掌握了国际贸易分析问题基本思路、熟练应用常见分析工具和分析方法,构建分析解决问题的思维框架,提高了自主学习能力、解决问题的能力、团队合作意识等,重新审视自己,修正自己,优化自己。
六、特色与创新
结合本案例形成“关税”知识点、“中美贸易”关系链和“国际贸易”实践面三层级教学目标,配合多角度、多形式、多样化教学活动,使课程思政融入专业教学全模块与全过程,培养学生放眼世界、胸怀祖国的家国精神。
创新采用进阶式研讨课形式,通过“师傅领进门”的提问启发式、“修行在个人”的目标启发式和“举一反三、触类旁通”的类推启发式三阶段,加深学生对知识的理解,提高知识运用能力,培育学生爱国情怀、社会责任,提升学生专业素养和个人修养。
案 例 3
区域经济一体化:“一带一路”为疫情中的全球经济注入暖流
一、本案例教学目标
(一)知识层面
理解概念:区域经济一体化的含义、类型、发展和作用。
掌握理论:自由贸易区理论和规模经济的一体化理论。
(二)能力层面
系统思维能力:通过对区域经济一体化的概念及形式的系统讲解,帮助学生理解区域经济一体化的模式及经济效应。
判断实践能力:在案例分析过程中学生了解经济全球化和区域经济一体化的优点,清楚掌握区域经济一体化的形式及内在联系,帮助学生养成在不同视角之间的转换能力、思考能力和理性思维能力。
(三)素质层面
形成专业意识:掌握国际贸易分析问题基本思路、熟练应用常见分析工具和分析方法,构建分析解决问题的思维框架。
提高职业素养:培养学生守正的职业操守,拼搏进取的职业精神,做优秀的经贸人。
二、本案例思政教学目标
(一)爱国情操
引导学生体会中国特色社会主义制度的优越性,激发学生的民族自豪感和自信心,培育学生的爱国情怀。
(二)社会责任与专业素养
通过案例引导学生体会中国的大国精神和大国责任;作为经贸人,要认真学习国际贸易理论知识,提高专业技能和素养。
(三)自身修养
作为新中国的未来建设者,学生要了解我国在世界经济发展中的重要作用和大国担当,正确认识时代责任和历史使命,为国家发展、全球新格局建立做出贡献。
三、本案例课程思政设计


四、实施过程
(一)行动学习法


学生探究与演练的行动学习模式,按学习小组,结合课堂学习知识,进行讨论、展示观点、组间提问、教师提问、随堂练习等活动。
(二)进阶式研讨课

学生间、师生间通过讨论、研究、辩论,从“学会”转变为“会学”,在课堂中达到共识、共享、共进与共同发展。
(三)反思报告法
学生撰写反思报告,以“我“为第一人称,明确主体地位,依据教学目标,思考学习目标的达成度。教师撰写反思报告,思所得-授课成功之举、思所失-授课败笔之处、思所疑-学生疑虑之处、思所难-学生学习难点、思创新-教学再设计,反哺教学。
五、教学成效
爱国情操:学生深刻体会到中国特色社会主义制度优越性,激发了爱国主义情操及民族自豪感,感受到了中华民族的文化自信。
社会责任和专业素养:学生体会到了中国的大国精神和大国责任,开拓了国际视野,并认识到,要努力学习国际贸易理论、政策,不断提高专业技能和素养,做优秀的经贸人。
自身修养:学生了解我国在世界经济发展中的重要作用,认识了时代责任和历史使命,懂得要脚踏实地、刻苦学习、拼搏进取,努力为国家经济发展、全球经济新格局的建立做出贡献。
六、特色与创新
形成范本式的教学案例使用说明书。精心选取、设计、编写教学案例,采用分析型案例,以适用于本课程中国际服务贸易内涵、分类、统计规则知识的学习。并配合专业知识和课程思政目标、要求等编写教学案例使用说明书,使教师和学生在课前对本课内容做到心中有数。
运用反思报告法,师生共同思所得、思所失、思所疑、思所难、思创新,以写促思,以思促教、促学,以期获得“集腋成裘、聚沙成塔“的收获!