思政资源库

思政资源库

优秀课程思政(教学设计)案例分享

资料来源:师培联盟    时间:2023-02-14 10:08:33   浏览次数:

优秀课程思政教学设计案例分享

推进课程思政建设,是落实习近平总书记在全国高校思想政治工作会议上强调的“守好一段渠、种好责任田,使各类课程与思政课同向同行、形成协同效应”的重要举措,旨在使德育与智育相统一,推动实现全员全过程全方位育人。

本文整理了河北经贸大学数学与统计学学院,8门课程思政教学设计案例,供各院校教师学习、借鉴。

《概率论与数理统计》课程思政教学设计案例

《高等代数》课程思政教学设计案例

《统计学》课程思政教学设计案例

《高等数学》课程思政教学设计案例

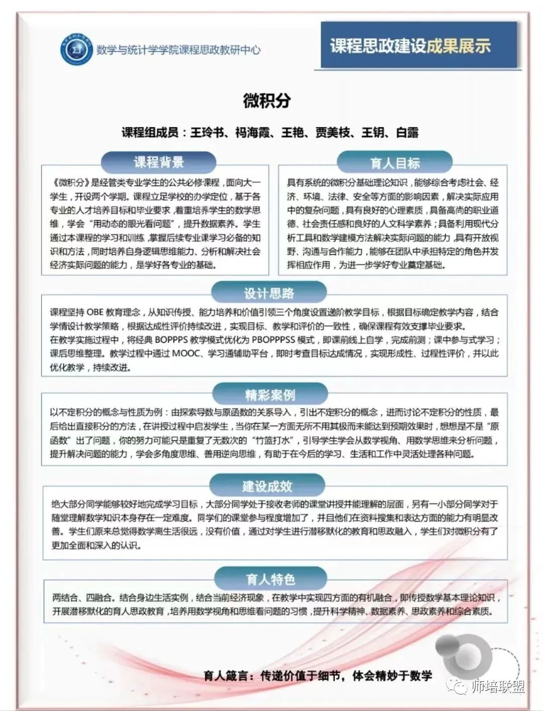
《微积分》课程思政教学设计案例

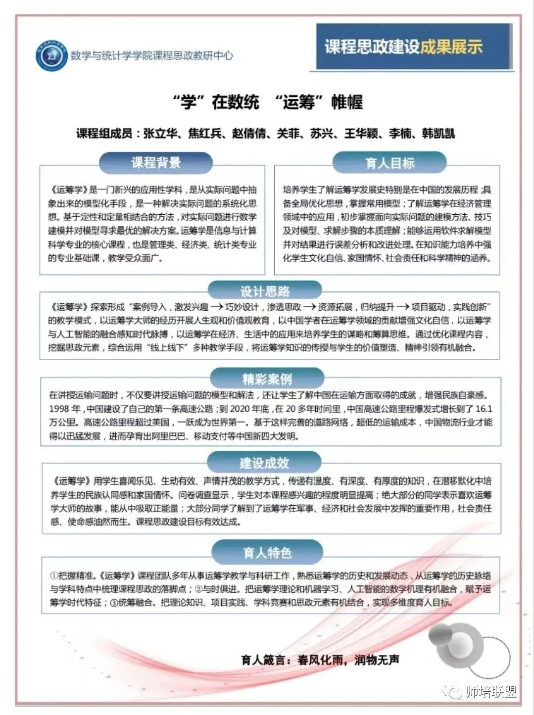
《运筹学》课程思政教学设计案例

《专业实习》课程思政教学设计案例



版权所有:永利集团88304(中国)有限公司-官方网站 —— 课程思政教学研究中心

地址:黑龙江省哈尔滨市南岗区学府路5号